24小時聯系電話:18217114652、13661815404
中文
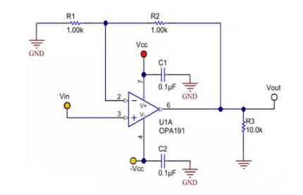
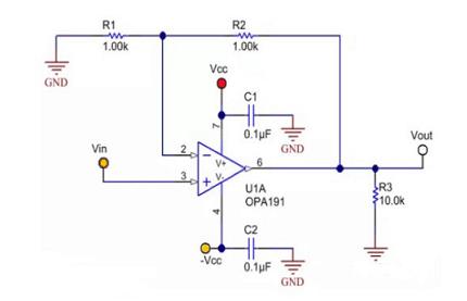
硬件開發

- PCB電路板經常出現的問題都有哪些,了解這些對你設計PCB有好處?
一、問題一:PCB板短路
這一問題是會直接造成PCB板無法工作的常見故障之一,而造成這種問題的原因有很多,下面我們逐一進行分析。
造成PCB短路的蕞大原因,是焊墊設計不當,此時可以將圓形焊墊改為橢圓形,加大點與點之間的距離,防止短路。
PCB零件方向的設計不適當,也同樣會造成板子短路,無法工作。如SOIC的腳如果與錫波平行,便容易引起短路事故,此時可以適當修改零件方向,使其與錫波垂直。
還有一種可能性也會造成PCB的短路故障,那就是自動插件彎腳。由于IPC規定線腳的長度在2mm以下及擔心彎腳角度太大時零件會掉,故易因此而造成短路,需將焊點離開線路2mm以上。
除了上面提及的三種原因之外,還有一些原因也會導致PCB板的短路故障,例如基板孔太大、錫爐溫度太低、板面可焊性不佳、阻焊膜失效、板面污染等,都是比較常見的故障原因,工程師可以對比以上原因和發生故障的情況逐一進行排除和檢查。

二、問題二:PCB板上出現暗色及粒狀的接點
PCB板上出現暗色或者是成小粒狀的接點問題,多半是因于焊錫被污染及溶錫中混入的氧化物過多,形成焊點結構太脆。須注意勿與使用含錫成份低的焊錫造成的暗色混淆。
而造成這一問題出現的另一個原因,是加工制造過程中所使用的焊錫本身成份產生變化,雜質含量過多,需加純錫或更換焊錫。斑痕玻璃起纖維積層物理變化,如層與層之間發生分離現象。但這種情形并非焊點不良。原因是基板受熱過高,需降低預熱及焊錫溫度或增加基板行進速度。
三、問題三:PCB焊點變成金黃色
一般情況下PCB板的焊錫呈現的是銀灰色,但偶爾也有金黃色的焊點出現。造成這一問題的主要原因是溫度過高,此時只需要調低錫爐溫度即可。
四、問題四:板子的不良也受環境的影響
由于PCB本身的構造原因,當處于不利環境下,很容易造成PCB板的損害。極端溫度或者溫度變化不定,濕度過大、高強度的振動等其他條件都是導致板子性能降低甚至報廢的因素。比如說,環境溫度的變化會引起板子的形變。因此將會破壞焊點,彎曲板子形狀,或者還將可能引起板子上的銅跡線斷路。
另一方面,空氣中的水分會導致金屬表面氧化,腐蝕和生銹,如暴露的在外的銅跡線,焊點,焊盤以及元器件引線。在部件和電路板表面堆積污垢,灰塵或碎屑還會減少部件的空氣流動和冷卻,導致PCB過熱和性能降級。振動,跌落,擊打或彎曲PCB會使其變形并導致出席那裂痕,而大電流或過電壓則會導致PCB板被擊穿或者導致元器件和通路的迅速老化。
五、問題五:PCB開路
當跡線斷裂時,或者焊料僅在焊盤上而不在元件引線上時,會發生開路。 在這種情況下,元件和PCB之間沒有粘連或連接。 就像短路一樣,這些也可能發生在生產過程中或焊接過程中以及其他操作過程中。 振動或拉伸電路板,跌落它們或其他機械形變因素都會破壞跡線或焊點。 同樣,化學或濕氣會導致焊料或金屬部件磨損,從而導致組件引線斷裂。
六、問題六:元器件的松動或錯位
在回流焊過程中,小部件可能浮在熔融焊料上并蕞終脫離目標焊點。 移位或傾斜的可能原因包括由于電路板支撐不足,回流爐設置,焊膏問題,人為錯誤等引起焊接PCB板上元器件的振動或彈跳。
七、問題七:焊接問題
以下是由于不良的焊接做法而引起的一些問題:
受干擾的焊點:由于外界擾動導致焊料在凝固之前移動。 這與冷焊點類似,但原因不同,可以通過重新加熱進行矯正,并保證焊點在冷卻時而不受外界干擾。
冷焊:這種情況發生在焊料不能正確熔化時,導致表面粗糙和連接不可靠。 由于過量的焊料阻止了完全熔化,冷焊點也可能發生。 補救措施是重新加熱接頭并去除多余的焊料。
焊錫橋:當焊錫交叉并將兩條引線物理連接在一起時會發生這種情況。 這些有可能形成意想不到的連接和短路,可能會導致組件燒毀或在電流過高時燒斷走線。
焊盤:引腳或引線潤濕不足。太多或太少的焊料。由于過熱或粗糙焊接而被抬高的焊盤。
八、問題八:人為失誤
PCB制造中出現缺陷大部分是有人為失誤造成的,大多數情況下,錯誤的生產工藝,元器件的錯誤放置以及不專業的生產制造規范是導致多達64%可避免的產品缺陷出現。由于以下幾點,導致缺陷的可能性隨著電路復雜性和生產工藝數量而增加的原因:密集封裝的組件;多重電路層;精細的走線;表面焊接組件;電源和接地面。
盡管每個制造者或組裝者都希望生產出來的PCB板子是沒有缺陷問題,但就是有那么幾種設計和生產的過程的難題造成了PCB板問題不斷。
典型的問題和結果包括如下幾點:焊接不良會導致短路,開路,冷焊點等情況;板層的錯位會導致接觸不良和整體性能不佳;銅跡線絕緣不佳會導致跡線與跡線之間出現電弧;將銅跡線與通路之間靠的太緊,很容易出現短路的風險;電路板的厚度不足會導彎曲和斷裂。
在線詢價
- *
- *
- *
- *
- *
-
*




