24小時聯系電話:18217114652、13661815404
中文
技術專題
RTD傳感器在沒有精密電流源的情況下測量
電阻溫度檢測器(RTD)傳感器的電阻是通過施加精密電流源并測量產生的電壓來測量的。這種方法通常需要一個精密的電壓基準來創建電流源,然后是一個高質量的模數轉換器(ADC)以測量電壓。
在室溫下達到這一目標并不困難,但是當您認為測量系統的溫度可以在-40至+55 C°的范圍內時,任務將變得更加艱巨。
解決此問題的蠻力方法是使用昂貴的溫度穩定電壓基準,ADC和其他組件,并結合軟件校準來補償參數的溫度漂移。這種方法很復雜,將無法實現限制傳感器精度的高精度。
發現一種更好的方法是使用精度為0.1%的5 ppm /°C超穩定電阻作為RTD測量的參考。這種方法需要兩個板載超穩定電阻進行校準(1k和2k),以實現高RTD精度。這些電阻器用于校準RTD讀數并補償溫度漂移誤差。
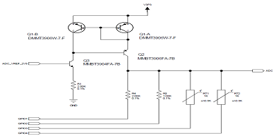
該設計將Q1-Q3晶體管與R1電阻結合使用,以形成一個恒流源,該源使用2.5V ADC基準電壓源提供約1mA的電流(見圖)。當相應的GPIO引腳被驅動為低電平時,校準電阻R4和R5以及RT1和RT2 RTD傳感器可以吸收該電流。不用時,GPIO引腳為三態。在ADC輸出端測量電壓。
Q1-Q3晶體管和R1電阻形成一個恒流源,使用2.5V ADC基準電壓源可提供約1mA的電流
為了進行校準,我們將需要讀取兩個電阻并計算恒流源值和組合誤差,我們將其稱為V Offset。校準后的I cc和V Offset值用于轉換RTD溫度讀數。
校準結果(請參見上表)使用以下公式計算:
哪里:
R RTD是測得的RTD電阻。
V ADC是ADC電壓讀數。
I CC是某種恒定電流源。
V Offset是累積誤差的電壓偏移。請注意,此變量是多個誤差電壓源的組合。因此,將其拆分成多個組件以獲得更好的精度可能是有益的(盡管不是必需的)。
要計算V Offset和I CC, 我們需要做一些假設以得出以下公式:
第一個假設:校準電阻是理想的,其阻值分別為1,000-和2,000-Ω。
第二個假設: I CC電流源在測量期間保持穩定。
第三個假設: ADC轉換結果完美。
根據這些假設,我們可以這樣寫:
在公式2中,VCAL 1K和VCAL 2K表示施加I CC電流時在校準電阻上產生的電壓。
通過求解I CC和V Offset的 等式,我們得到以下等式:
實驗裝置測量
實驗設置有兩個校準電阻和兩個RTD安裝在不同的位置。我們使用了具有10位分辨率的ADC和在室溫下額定1k的表面貼裝RTD。注意,上表中樣品2和3之間的板溫度變化時,校準值如何變化。
為了收集數據,軟件遵循以下步驟:
1. 讀取校準電阻和RTD上的ADC電壓電平。
2. 使用公式3 計算V 偏移。
3. 用公式4 計算ICC。
4. 利用公式1確定RTD電阻。
5. 通過查表和分段插值將RTD電阻值轉換為溫度。

