24小時聯系電話:18217114652、13661815404
中文
技術專題
48V至3.3V穩壓器設計項目
我計劃在48V電源上運行照明面板,這使我可以大幅度降低對微控制器供電的3.3VI需求。我需要一個具有寬輸入電壓范圍的降壓穩壓器,該穩壓器可以在非常低的占空比下運行。我需要低占空比,因為電流消耗會很小。話雖這么說,一些穩壓器不太喜歡,或者只是不允許輸入到輸出電壓有如此大的差距。在尋找穩壓器之前,我需要弄清楚ESP32的功耗是多少。其中包含各種州的電流消耗表,這為我提供了一個很好的基準。那里的表建議正常運行電流約為20-50mA,全速傳輸數據時建議高達250mA。
由于空閑狀態下的大壓降和低電流消耗,我不確定電源輸出的穩定性如何,因此我將調節電源至4.0V,而不是直接降至3.3V。這個較高的電壓將使我能夠使用低壓差線性穩壓器(LDO)獲得最終的3.3V。通過在開關電源之后使用線性穩壓器,我可以獲得非常穩定的低噪聲輸出,這將使ESP32中的無線電保持愉快狀態,并使所有設備平穩運行。
決定使用LDO并知道需要提供約250mA電流后,我正在尋找一種單片(完全集成)穩壓器IC,該器件可以在30-250mA的電流下從43-53V輸入提供4.0V電壓。我決定采用3x3mm DFN封裝的Analog Devices LT8619。3-60V的非常寬的輸入范圍,尤其是30ns的“快速最小接通時間”,吸引了我。它也是一個相當低的噪聲LDO,對于處理RF或音頻應用的任何事物都是有利的。
電源設計
電源設計是一個反復的過程。如果更改一個組件值或操作條件,則需要重新計算所有其他值和條件,以確保所做的選擇仍然有效。對我而言,這是選擇調節器,然后設計所需時間最多的原理圖的方面。
開關頻率
盡管穩壓器IC是高效率部件,但我只是不太期望在將要利用的低電流消耗下提高效率。因此,選擇良好的開關頻率尤為重要。較高的頻率往往會為您提供更小的組件,但是,我需要了解具有占空比的最小導通時間。較低的頻率將提供較高的效率和較大的輸入電壓范圍,但以較大值的元件為代價。經過多次計算之后,我將以最低頻率300kHz運行穩壓器。
我最初計算的設計約為1250kHz,但是在完成布局并仔細查看所有公式之后,我意識到穩壓器永遠不會在該頻率下進入強制連續模式。即使在300kHz時,它也可能沒有,但至少有機會以最低頻率進入更有效的運行模式。
在300kHz時,我的占空比應為8.35%,最小導通時間為257nS。在250mA的滿負載下,效率將高達85%,但是在50mA的負載下,效率下降到56%,這相當令人沮喪。從絕對值來看,損耗實際上只有160mW,很小,但是由于涉及的功率如此之小,它所占的比重很大。與以前的單片LED驅動器 IC項目不同,在這個項目中溫度對我來說不是問題,因為即使效率如此之低,我也希望DFN封裝的溫度只會上升6.5°C(43° C / Wθja。)
電感選擇
既然已經確定了開關頻率,就可以為電源選擇一個電感器。我計算出,在我們的300kHz開關頻率下,最佳電感約為25.52uH,在低成本封裝中,最接近我的選擇是22uH和27uH。
最初,我擔心將適合最初計劃的1258kHz頻率的低DCR電感器更改為具有相似占位面積但電阻更高的電感器。我覺得130毫歐的電阻應該可以,因為我沒有通過它。數據表證實了這一點。雖然建議的電阻為40毫歐左右,但數據表卻指出,以100毫歐為代價是一個不錯的折衷選擇,但會犧牲效率。盡管這樣做可能還不錯,但我不愿意為了節省一些重新設計的時間而在工程設計上做出取舍。如果較小的電感器便宜得多,或者具有其他優勢,我可能會堅持使用,但是我唯一值得注意的優勢就是節省了一些精力。因此,我們將在本文后面介紹兩種設計。
反饋電容
穩壓器使用分壓器進行反饋,就像其他穩壓器一樣。但是,考慮到電壓差和負載較小,我認為模擬反饋環路是一個好主意。在分壓器的上臂上沒有電容器時,相位裕度低于絕對最小額定值30度。通過在分壓器頂部電阻上添加一個3300pF電容器,我能夠使相位裕量提高到約52度,這高于建議的最低45度。這大大改善了負載瞬態曲線。

不帶C7的負載瞬變。右:用C7加載瞬態
輸入過濾器
我在其他一些項目中提到了對開關電源的輸入進行濾波的重要性。通常,我們會花很多精力對輸出進行濾波,以確保我們幾乎沒有EMI和來自下游電源的紋波,從而減少了電路問題。當您進行合規性測試時,這種對下游過濾和輸入過濾的疏忽的關注可能會再次吸引您。

上面是開關電源輸入端的傳導EMI的仿真。紅線是CISPR25限制,如果要通過汽車用途認證,則需要遵守這些限制。該設計并非旨在用于汽車用途,但這是一個易于使用的示例。灰色混亂是沒有濾波器的傳導EMI。它顯然嚴重超出了限制。您可能只需要在左下角和右下角劃出的藍色走線就是帶有基本PI濾波器的傳導EMI。

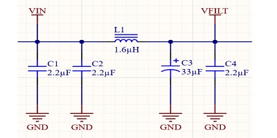
VIN和VILT之間的簡單PI濾波器
這種簡單,低成本的濾波器在106.16MHz時提供超過50dBμV的裕量,而不是失敗時超過20dBμV。上圖中的C3和C4是調節器的現有輸入電容,僅在設計中添加了C1 / C2和L1。
電磁兼容性不是產品的可選部分,它是強制性要求,因此在設計任何東西時都必須放在您的首位。您切換的電流越多,您就需要更多地關注傳導和輻射發射的潛在來源。
線性穩壓器
正如我在本文開頭提到的那樣,我想在開關模式電源的最終輸出階段使用線性穩壓器。這是由于以下事實:ESP32中的無線電需要具有清潔電源以實現最佳性能,并且提供清潔電源的最佳方法是通過線性穩壓器。線性穩壓器將提供來自開關模式穩壓器的最終電源清理功能,并且壓降只有4V至3.3V,將產生很少的熱量。

使用Diodes Inc AP2112K的低壓差線性穩壓器
我為此設計選擇了一個相對通用的Diodes Inc AP2112K穩壓器,SOT-23-5封裝緊湊,但足夠大,可以承受該項目的電流/熱量。我在穩壓器中尋找的主要規格是壓差電壓。在輸入和輸出之間具有0.7V的最大可接受壓差電壓,這排除了很多選擇。AP211K的壓差電壓為0.4V,符合我的要求。此外,它非常便宜,總是很好。
線性穩壓器在支撐組件方面幾乎不需要。電容為1μF時,輸出將穩定。我的輸入端也有1μF的電容,主要是為了在穩壓器附近安裝一個去耦電容。開關電源上的大量輸出電容將超過任何輸入電容要求。
在我的實現中(將使用此穩壓器),ESP32將在模塊旁邊具有它自己的大容量電容和去耦電容器,因此盡管更大的大容量電容對于設計可能是有利的,但這超出了本項目的范圍。對于該設計,具有足夠的電容來確保穩壓器的穩定輸出就足夠了。
成品示意圖
原理圖的其余部分相對簡單。我們在輸出上有去耦電容器,以確保下游幾乎沒有紋波,欠壓鎖定分壓器以及用于視覺反饋調節器工作狀態的LED。LED還在開關模式穩壓器上增加了一點額外負載,這將略微提高其工作效率。

初始電路板設計
如前所述,我本來是用一塊6mm的方形電感設計該板的,該電感非常適合較高的開關頻率。

最初設計的帶有6mm方電感的電路板

上圖中的PCB在布線之后

