24小時聯系電話:18217114652、13661815404
中文
行業資訊
實現具有更高擊穿電壓和更低待機電流的離線輔助電源
現在,提高能效的需求正在影響自動化的所有領域。這包括家庭中的白色家電,這是在家庭自動化與現在的意義完全不同的時候構思出來的。幾十年前,當我們開始依賴這些設備時,能源的財務和環境成本就沒有為消費者帶來的便利那么重要,但是這種不平衡最近已經改變,現在正在解決。
盡管盡了很大的努力,許多家用白色家電由于其功能始終會需要大量能源,其中包括熱水或空氣(水壺,烤箱,淋浴,洗衣機),冷卻空氣或其他流體(冰箱),對流的組合(適用于烤面包機和烤箱)或通用運動(洗衣機/干衣機和吸塵器中的電動機)。在消費環境中,這些設備需要大約kWs的能量,對房主而言是極大的電力成本。
除此之外,越來越多的消費類設備正在提供越來越復雜的控制功能或用戶界面。這些本質上是低功耗應用,例如傳感器,顯示器和觸敏面板。使用旨在提供高電流水平的相同電源為這些輔助功能部件提供電源本質上效率低下,尤其是當這些功能是在不使用主要耗電功能部件時需要使用的功能時。這引起了對輔助離線電源的需求,該輔助離線電源可以從交流電源提供相對較低的水平,不足40W(通常)的直流電源。
此處的主要目的是提供在待機期間也盡可能有效的電源。為了實現這一目標,需要以盡可能節省成本,節省空間和節省能源的方式來實現電源。
產品設計工程師還需要考慮白色家電的安全要求。在電源方面,這通常要求一種隔離的解決方案,但是在某些情況下,可以通過物理設計提供相關規范要求的電氣隔離級別。因此,針對低功耗輔助離線電源應用空間的隔離和非隔離低功耗SMPS解決方案的需求不斷增長。
完全集成的解決方案
更高集成度和更強大的半導體制造工藝的總體趨勢使設備制造商能夠開發單芯片解決方案以進行離線功率轉換。通過將開關MOSFET和控制電路集成到單個器件中,現在可以更容易地設計具有更高功率密度水平的開關模式電源,以提供可部署在白色家電的多個區域中的輔助電源,這些區域已針對這種情況進行了優化。諸如上述輔助功能所需的電量。
輔助電源所需的功率會因應用和功能的不同而有所變化,從不到1W到高達70W。上海韜放電子在此應用領域開發解決方案的歷史由來已久,設備種類繁多且不斷增長。
隨著對超低功率輔助電源的需求不斷增加,一些公司最近推出了NCP1067x系列高壓開關,該系列是為可非隔離(圖1)或隔離(圖1)的低功率離線開關模式電源開發的。圖2)經設計。它采用SOIC7封裝提供了完全集成的控制器和功率MOSFET,使其非常小巧。

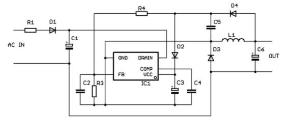
圖1:典型的非隔離應用(降壓轉換器)
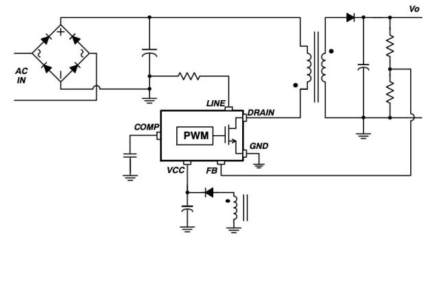
圖2:典型的隔離應用(反激轉換器)
NCP1067x在固定頻率模式下運行時,當負載下降時,它會自動進入待機模式,以降低功耗,它使用跳周期操作。盡管該設備具有自供電設計,這意味著它不需要變壓器上的輔助繞組,但如果有輔助繞組可用,則可用于啟用自動恢復過壓保護功能。通過基于時間的檢測還可以實現輸出短路保護的自動恢復。
韜放電子的超高壓技術,NCP1067x具有集成的700V功率MOSFET,其R DS(on)低至12Ω。在連接到230V AC的開放式配置中,開發人員可以實現能夠提供15.5W功率的電源。為了改善EMI,NCP1067x通過在標稱開關頻率上引入±6%的變化來利用頻率抖動。設備內部產生用于施加抖動的掃描鋸齒波形。在非隔離式設計中,使用了一個反饋引腳,該引腳將一小部分輸出電壓施加到集成的跨導放大器。
對更高擊穿電壓的需求不斷上升
輔助電源設計的另一個關鍵趨勢是要求功率MOSFET或BV DS兩端具有更高的擊穿電壓。通常,這與晶體管的物理尺寸有關,這意味著較大的擊穿電壓需要較大的晶體管。在許多情況下,這將導致解決方案對于大多數目標應用程序而言既太大又太昂貴。
對于大多數集成了MOSFET的SMPS開關,使用的技術都是平面的。為了滿足市場對尺寸和成本的限制,這導致設備的BV DS為700V。但是,較高的BV DS可以為電源浪涌和電壓尖峰提供更好的保護,從而使最終產品更堅固。因此,為切換臺提供更高的BV DS仍具有不斷增長的勢頭,而更高的BV DS仍可提供低成本的小型BoM解決方案。
為了應對這一點,開發商開發了一個交換模塊,集成的SMPS控制器與功率MOSFET使用其的SuperFET內置? 2超級結技術,創造,提供了一個BV模塊DS 800V的,但仍然可以在一個塑料制成雙列直插式包裝。這個革命性的產品系列是第一個為制造商提供可行的解決方案,以提高產品性能,同時仍然滿足市場的商業需求的產品。
FSL5x8電流模式開關系列采用PDIP-7封裝,包括PWM控制器和SUPERFET 2功率MOSFET。通常,要達到800V的擊穿電壓,將需要使用控制器和單獨的分立MOSFET,但是由于開發商的SUPERFET 2技術,該公司已能夠將這兩種器件集成到一個小封裝中。
這使設計人員能夠利用一個可用于隔離式(圖3)和非隔離式(圖4)反激式設計的器件來解決40W左右的低功耗離線輔助電源設計的高端問題。
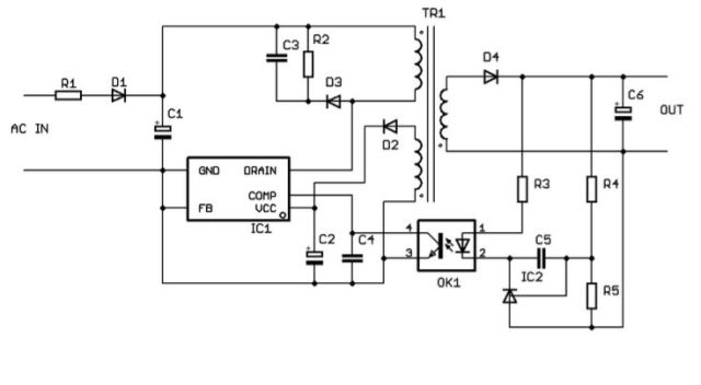
圖3:隔離的光耦合器反饋(啟用線路檢測)
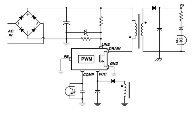
圖4:非隔離直接反饋(禁用線路檢測)
NCP1067x和FSL5x8產品均增加了跨導放大器作為比較器,使設計人員更容易開發非隔離的反激式電源,從而優化了可用的電路板空間并最小化了BoM。
由于絕大多數低功耗離線電源以反激模式運行,韜放電子電源解決方案產品組合中的這兩個新增功能通過更高的集成度帶來更高的性能和可靠性,從而帶來更高的性能,更高的功率密度和更低的BoM費用。
盡管所有非隔離式電源的設計都限制了它們可提供的功率,但此處概述的發展表明,可以針對低功耗離線電源應用領域的低端和高端設計切換器。輔助電源模塊。而且,由于非隔離式反激式轉換器通常比隔離式變體更有效,因此也將實現運營成本。
使用輔助離線電源的主要目的是減少最終產品使用的待機電流。通過選擇針對應用進行優化的高度集成的設備,開發人員現在可以以較小的電路板空間和最小的BoM成本實現這一目標。

